Einführung eines Dokumentenmanagementsystems (DMS)
In einer modernen Verwaltung ist die Aktenverwaltung eine große Herausforderung. Rechnungen bearbeiten, Verträge abschließen, Aufträge schreiben.
In vielen Fällen kommt bei diesen Verwaltungsarbeiten immer noch ein Papierdokument zum Einsatz, welches zu einem Großteil am Ende im Papierkorb landet. Erschwerend kommt hinzu, dass ein wesentlicher Teil der täglichen Arbeit im Büro für die Ablage und spätere Suche nach Dokumenten benötigt wird. An der TiHo wird zudem viel Aufwand für das Kopieren und Ausdrucken sowie für die Verteilung, Weiterleitung und die Ablage von Dokumenten aufgebracht. Zum Teil werden Unterlagen gleich mehrfach verteilt und an unterschiedlichen Orten parallel abgelegt. Dennoch nimmt die spätere Suche nach wichtigen Informationen oft kostbare Zeit in Anspruch, die an anderer Stelle gut eingesetzt werden könnte.
Mit der Einführung eines Dokumentenmanagementsystems (DMS) sollen einheitliche Strukturen für eine zeitliche Entlastung sorgen und schlussendlich auch helfen, den Verbrauch von Personal- und Materialressourcen zu reduzieren.
FAQs
Wen betrifft das Dokumentenmanagement?
Dokumentenmanagement betrifft fast jeden, denn es bedeutet zunächst nicht mehr, aber auch nicht weniger, als den Umgang mit Dokumenten. Sei es in Papier oder in elektronischer Form.
Die Verwaltung ist natürlich besonders in die Verarbeitung von Dokumenten eingebunden, so dass dort der größte Handlungsdruck besteht, sich mit dem Thema zu beschäftigen.
Warum benötigt die TiHo ein DMS?
Ein Dokumentenmanagement schafft eine einheitliche, koordinierte Dokumentenbasis und bietet vielfältige Unterstützung zur Verwaltung von Dokumenten und der Recherche innerhalb des Dokumentenbestandes.
Ein Dokumentenmanagementsystem (DMS) übernimmt die digitale und zentrale Archivierung aller elektronischen Dokumente. Diese können revisionssicher archiviert und verwaltet werden. So unterstützt ein professionelles DMS mit individuellen Arbeitsabläufen (Workflows) und einer entsprechenden Rechteverwaltung die Verwaltungsprozesse der TiHo schnell und zuverlässig.
Die Beschäftigten der Drittmittelabteilung erarbeiten gerade gemeinsam mit der Innenrevision und der IDS eine digitale Drittmittelakte.
In einer modernen Verwaltung ist die Aktenverwaltung eine große Herausforderung. In vielen Fällen kommt bei diesen Verwaltungsarbeiten immer noch ein Papierdokument zum Einsatz und ein wesentlicher Teil der täglichen Arbeit im Büro wird für die Ablage und spätere Suche nach Dokumenten benötigt. Lösungen für diese Probleme bietet das Dokumentenmanagement-System (DMS) der TiHo. Mit Hilfe eines DMS können elektronische Dokumente strukturiert erzeugt, verwaltet, wiederverwendet und abgelegt werden. Durch die Erweiterung um ein Workflow-Management-System können Geschäftsprozesse geplant, gesteuert, koordiniert, abgewickelt und kontrolliert werden.
Der Drittmittelprozess ist aus verwaltungstechnischer Sicht ein dokumentenintensiver, strukturierter und arbeitsteiliger Prozess, der sich häufig wiederholt und überwiegend standardisiert abläuft.
Er eignet sich dadurch besonders gut zur Überführung in einen digitalen Prozess.
Unser Ziel:
Von hier
- Aktenführung (Ablage und ggf. vorheriger Ausdruck) auf Papier;
- Archivierung im Keller; unstrukturierte Vernichtung von Altakten
- Hängeregister und Ordner werden ins Homeoffice mitgenommen oder an andere Dezernate/ Stabsstellen zur Bearbeitung weitergegeben
- Eingehende und noch nicht gedruckte Mails laufen bei Abwesenheit ggf. ins Leere
- Wiedervorlagen in Outlook laufen bei Abwesenheit ggf. ins Leere
- EDV-Ordner je Sachbearbeiter mit individueller Ablagestrategie
- z.T. separate Ablage von Unterlagen des Justiziariats aus Platzgründen
- Wissens-Silos der einzelnen Aufgabenbereiche
Nach hier
- Aktenführung im DMS
- Verfügbarkeit der Akten auch im Homeoffice und zeitgleich mit anderen Sachbearbeitern und auch anderen Dezernaten/Stabsstellen
- Zentraler Posteingang der Abteilung für E-Mails (z.B. durch Funktions-Mailadresse) und damit jederzeitige Arbeitsfähigkeit auch bei Abwesenheit der Haupt-Sachbearbeiterin
- Einrichtung von Wiedervorlagen und Aufgaben und automatische Benachrichtigung bei Fristerreichung (im Outlook und im DMS)
- Einrichtung eines zentralen Wissensmanagements für die Abteilung zur Erhaltung der Handlungsfähigkeit auch bei Abwesenheitszeiten
- Standardisierung von Abläufen Sachbearbeiter-übergreifend
- Zugriffsrechte auf Akten und Aktenteile können strukturiert geregelt werden
Projektablauf
Unser derzeitiger Projekt-"Fahrplan" sieht folgende Schritte auf dem Weg in die Digitalisierung der Drittmittelakten vor:
Wir haben uns zunächst den Prozessablauf über alle Mittelgeber hinweg angesehen. Dabei wurden Gemeinsamkeiten und Unterschiede herausgearbeitet und in einem Ablaufmodell dargestellt. Die zentrale Abwicklung und Verwaltung der Drittmittelvorhaben im Bereich der Antragsforschung gliedert sich in folgende Prozessteile:
- Skizzenphase
- Antragsphase
- Durchführungsphase
- Abschlussphase.
Der Bereich der Auftragsforschung gliedert sich hingegen in folgende Prozessteile:
- Erstellung des Vertrags und der Vollkostenkalkulation; Drittmittelanzeige
- Erfassung von Rechnungen und Kosten; Quartalsmeldungen
- Rechnungsstellung und Projektabschluss in SAP.
Prozessdarstellungen
Die Prozessaufnahme erfolgte mit Hilfe des BPMN-Modells. Nachfolgend geben wir eine kurze Einführung in die verwendeten grafischen Elemente:
Die Prozessteile werden den einzelnen Bereichen und Rollen zugeordnet:
Ausgehend von einem Start-Event/-Ereignis
gelangt man über Aktivitäten und Teil-Prozesse
und Zwischen-Events/-Ereignisse
zum End-Event.
Im Ablauf können Verzweigungen auftreten:
Die Prozessteile können um Datenobjekte und Datenspeicher ergänzt werden:
Grafische Darstellung des IST-Prozesses Antragsforschung
Übersicht Antragsforschung
Skizzenphase
Der Teilprozess „Skizzenphase“ ist wenig standardisiert und weicht u.a. je nach Mittelgeber ab. Auf die Darstellung dieses Teilprozesses wurde daher vorläufig verzichtet.
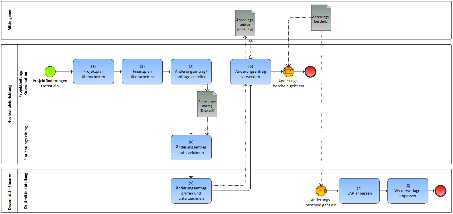
Antragsphase
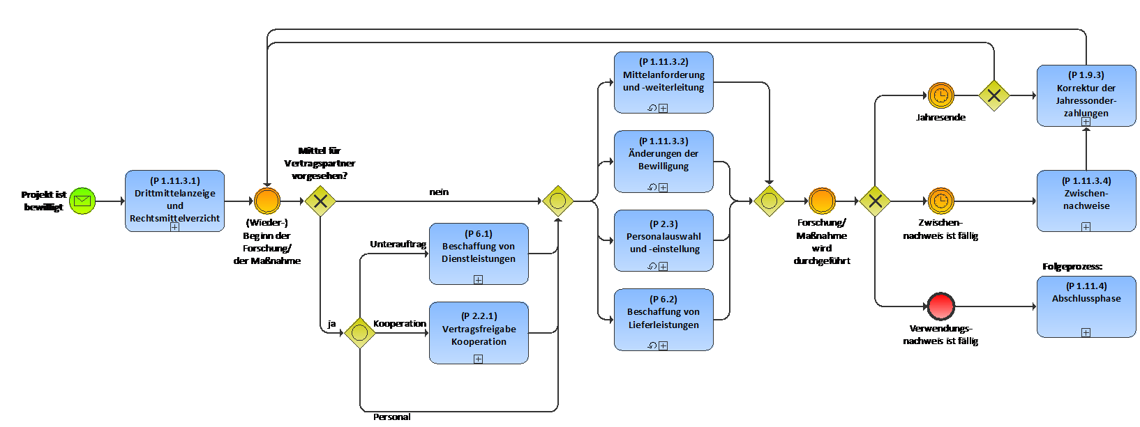
Durchführungsphase
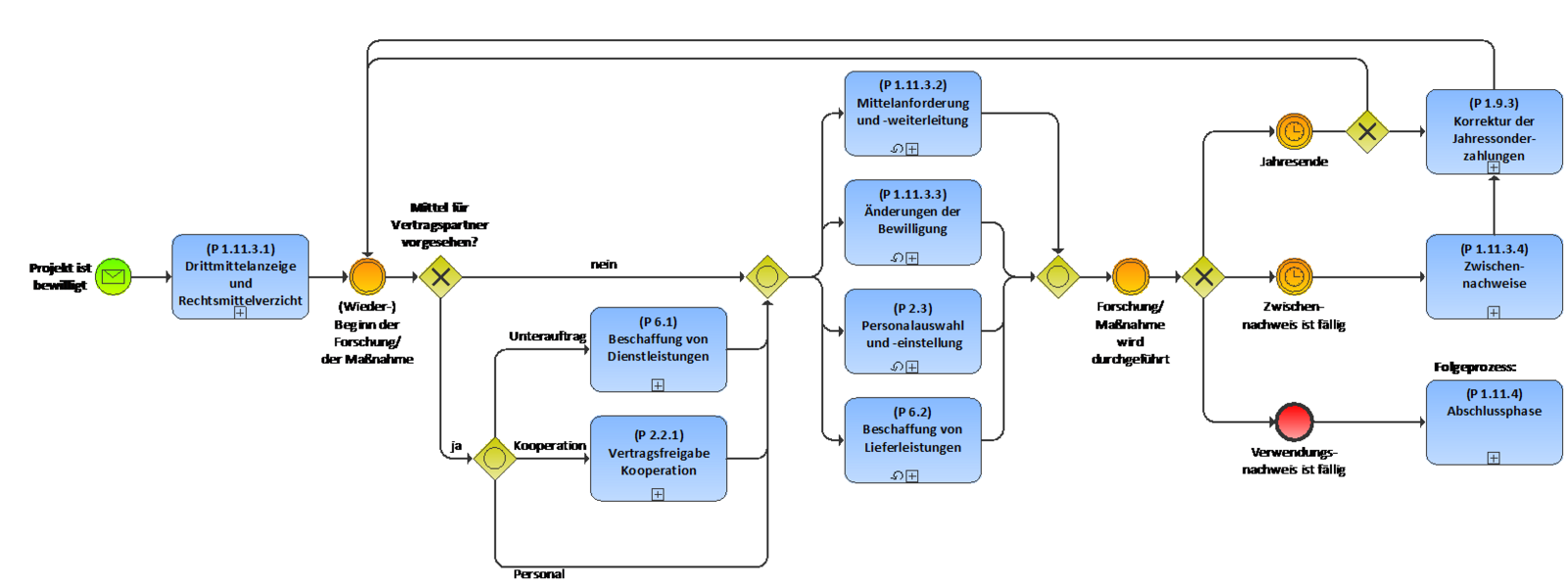
Abschlussphase
Grafische Darstellung des IST-Prozesses Auftragsforschung
Die weiteren Schritte
Schulungen im DMS
Die Beschäftigten der Drittmittelabteilung erhalten in mehreren Lerneinheiten Schulungen in dem an der TiHo eingesetzten Dokumentenmanagementsystem.
Wissensmanagement
In diesem Projektteil werden die "Wissens-Silos" der einzelnen Beschäftigten durch eine zentrale Ablage (Gesetze und Verwaltungsvorschriften, Bestimmungen nach Mittelgebern, Richtlinien, Rundschreiben, Vermerke, Schulungs- und Informationsmaterialien) ersetzt. Hierzu müssen zunächst die einzelnen Dokumente gesichtet und sortiert werden.
Die Ablage erfolgt anschließend innerhalb des Dokumentenmanagementsystems getrennt nach den verschiedenen Mittelgebern.
Entwicklung eines digitalen SOLL-Prozesses
Es wird ein digitaler Prozessablauf entwickelt. Hierzu müssen zunächst Standardvorgänge und Dokumententypen, Register- und Betreffsbezeichnungen sowie viele weitere Festlegungen zum Aufbau und Inhalt der digitalen Akte definiert werden. Im Anschluss daran werden Vorlagen für eine Projekt-/Kalkulationsmappe sowie Briefe erstellt.
Tests und Überarbeitung des digitalen Prozesses
Der künftige SOLL-Prozess wird in einer Testumgebung des DMS ausführlich getestet.
Einbindung weiterer Abteilungen
Die Einbindung weiterer Dezernate und Stabsstellen ist geplant:
- Controlling
- Einkauf
- Personal
- Justiziariat
Überarbeitung von Formularen und Richtlinien
Schließlich müssen auch die geltende Drittmittelrichtlinie sowie weitere Formulare auf Grund geänderter Abläufe überarbeitet werden.
Und das haben wir schon geschafft:



